送信機の出力を測ったり、ピツクアップしてスペアナでCNを測ったり、ダミィの周波数特性を調べる方法、スペアアナとトラッキングゼネレーターとリターンロスブリッジで周波数特性を見る。高い周波数に成るとXc=1÷(2πF)で減っていくがXL=2πFLで増えていくのでXcを補正が必要になる。



(リターンロスブリッジ。終端型電力計。方向性方向性結合器。アンテナカプラー、Π型通過ATTの電力分配)

リターンロスブリッジ


1/6W型ながら1/4Wの耐電力の金属皮膜抵抗(誤差1%)、FT601-43 6穴のフェライトビーズ
この穴に0.2φのウレタン線を撚り5回穴の中を通す。とのチョークが1.9GHzまで有効な様だ。
 
ジャンクのケースに組み込んで最短距離で結線、チップ抵抗と同じ特性で作り易い、
FT601にたどり着くまで時間がかかった

ブリッジの特性はX端Open/shortで確かめる。800MHz手前まで伸びたのでこれが限界



格安のリターンロスブリッジを買う。3GHzまでは余りにも大ぼら吹き。REF端子には50Ωの終端抵抗
RF inputにトラッキングゼネレーターを入力、DUTには測定端、ここをオープン/ショートで同じ帯域を見る

ブリッジの特性は1200MHzまでの様だ3GHzまで伸びていたら軌跡に近い。中国製造の模倣品
でもここまで特性が出せること自体が脅威だ、デザインはアメリカ、眼鏡コァーが#43材と#61材
を5ケずつフロン同軸をくぐらせているが、コァーが?それでも十分な性能だ。回りを真鍮板で囲いたい

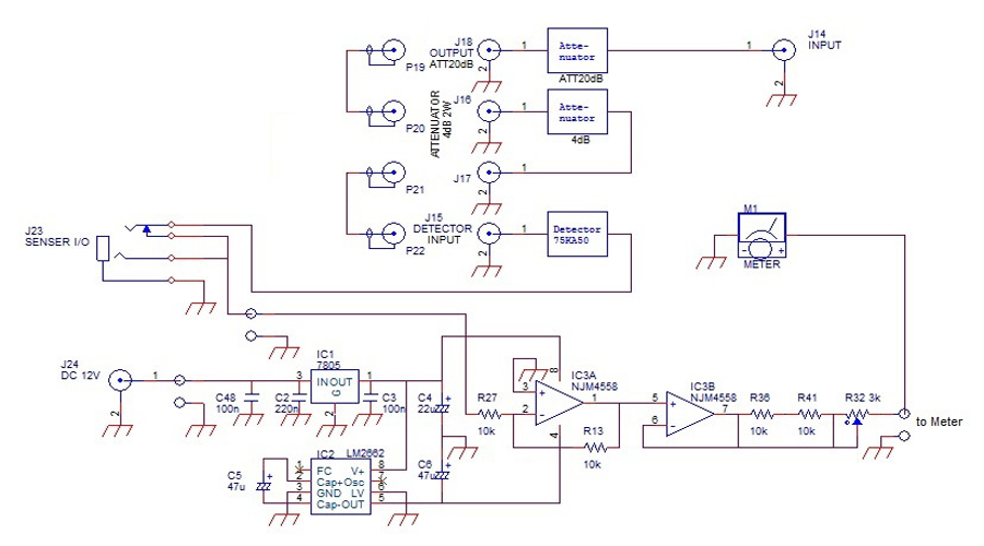
ダミーロード <終端型電力計>




クラニシ製終端型電力計(430Mhz250W)は鉛筆サイズの100Ωの無誘導抵抗を2本並列に束ねて、
周波数補正は板を湾曲させてアースさせた。全体を穴あき板で囲いファンで冷やすという構造。
100Ωの無誘導抵抗は特注らしく市販は無かった

秋葉原の三協特殊無線に売っていた無誘導抵抗。タップ付き、昔々の話です。

無誘導抵抗は直径2cm長さ19cm、5Ωの位置にピックアップ用の端子が付いてるかなり大きな物
この回りに銅板で周波数補正を施す。特性は意外な物と成った。何と650MHzまで伸びている
NANO VANAでも計測、50Ωに成らない周波数が有る。補正がLog特性に出来ず直線的に成ったため
容量性が強く成った箇所があるため。それでもこの結果には満足。周波数もHF〜UHFまで電力表示が
大きく違わず本当にびっくり!50年前の技術ながら驚く。

補正が有効に効いている。Sパラメーターの下はーj(容量性)RーjXで47Ωに成ったりする周波数が有る様だ


2GHz100Wのターミネーション抵抗が手に入った





50Ωのターミネーショんに接続するのは200KΩの抵抗のみ、
これで周波数特性を悪化させる要因をかなり軽減。OPampはC-mosが必要


CPU用のヒートシンクを流用、ファンも設定温度で冷やす
AD8307のLOGアンプでダミーロードの影響を軽減




機器に組み込み用のジャンクかな?430MHzで十分な特性。無誘導抵抗を補正したDAMYと
同じ様な特性で驚いたメーターに書き込むと完全にLOG特性、50Wから100Wの目盛が随分詰まる。
周波数特性が電力表示で現れて意外だAD8307の特性には周波数による出力の誤差の記載が無かった。
困った事にUHFでは針が大きくっ振れ過ぎ、VHFでは表示は半分にHFでは1/10にまで下がる。
困ったV,UHF限定として使うしか無さそうだ。周波数特性が良かっただけに残念



1GHz250W50Ωのターミネーションで作る電力計





CPUクラーが有ったので活用、中心に銅が埋め込んで有る手の込んだ放熱器、
これに6m/m厚のアルミ板、これを10m/mの溝と50Ωのターミネーションの
取り付け穴を加工、N−Rの取り付けにLアングルを加工、肝心の補正に10m/mの巾、
高さ6m/mの長方形の溝が外筒、8m/m巾で0.5m/m厚の銅板を中心導体に、長方形伝送線路を作る

1W〜100Wは−40dBATTの後、1N60で検波、メーターを振らせる。
1W以下は8307でメーターを振らせる。伝送線路に蓋、0.3m/m厚の銅箔
更にスペアナ観測用PicUp線路を中に通す4cm長、50Ωで終端


周波数特性は何も接続しないと600MHz位は伸びているが40dBATTをつなぐと少し乱れるが

±jが周波数によっては現れてインピーダンスを乱れされる

-40dBのATTの接続後の周波数特性が改善された。600MHzまで伸びたなら良しとする


AFバルボルのメーターを使う(12cm×10cm)ヒートシンクと巾が合った、表示は一番上の目盛
LOGアンプを使わないで40dB ATT 通過後にDiで整流、オペアンプで増幅してメーターを振らせる
それでも周波数による針の振れには大きな差が出てしまいメーターの表示をHFとVHF,UHF用に
見た目を改善してFT990で目盛った。送信電力表示は大まかで正確では無いと有るがまぁ良しとする。

銅箔の中にピックアップ用のリード線これをスペアナにつないでスプリアスを観測、29MHzの×2、
×3,と観測、スプリアスが大見得切ってる、これでいいのかFT991


3GHz250W 50Ωのターミネーショんを格安で手に入れる


ターミネーションをシールドして伝送線路で入力。8307もATTも表示に難点が有る。
駄作の伝送線路の活用でVHFとUHFでは違うPIKUPを使ったらどうか?HF帯は8307
周波数特性は200MHzから乱れる、がっかりしたが、シールドをするとあらまぁ素晴らしい

周波数特性は伸びる伸びる700MHzまでフラット。驚きだ、しかし太いパイプの処理が難

メーターが相当デカイ、これに合わせて作ると何という大きさか
メーターを振らせるとフラフラと静止に時間が掛かる、いったい何μAのメーター?
内部抵抗を測ると300Ω、100mAのメーターか?針が10cmは有り重さが相当な物だ
感度を落とさず指針を振らせる為、リターンSPを弱弱しくしたせいで指針がフラフラ、大昔のRF
バルボルのメーター仕方無く100μAのメーターに変える、小さく作り替える。前の周波数特性が
得られない、100μAのメーターの内部抵抗1KΩ、同軸管線路からターミネーションまでの僅か
2cmが重要な要因が隠れていた。


メーターを変えたことで同軸管の位置が変わりターミネーションまで
変形してしまい前の周波数特性が得られなくなる

同軸管からターミネーションまで2cmの距離、これに0.3m/mの銅板で斜め傾斜させ0.7m/m巾で作る
下側にXC補正の為に2m/mの間隔で半田付そうすると周波数特性が少し改善される。更に上の蓋を
かぶせたら更に特性が改善されそうだ。N-Rからターミネーションまで同軸管外筒の内径10φ、
内筒4φでZ0=138LogD/dで計算すると55Ωに成ってしまう。それでも僅か2cmで補正が出来た
外筒の両脇に溝を掘り片方にスペアナの観測用のピックアップ用を半田付、反対側に430MHzの
電力測定用ピックアップを付ける。     

40dBのATTの1KΩ5Wの抵抗。最後の50Ωと1N60を接続しても周波数特性はかなり良く成った。満足な結果

周波数特性は900MHzまでほぼほぼフラット、まぁ良くできました。

ヒートシンクの隙間に4cm角の小さなファンを2ケ入れて冷やす。

特徴的なヒートシンク(テクニクスのアンプの流用)はむき出しにしてメーター回りを囲った
電力表示にてこっずった。50MHzまでは大した差はないが144MHzでは10%の増加でまぁ良しとする
430MHzでは大きく変わる。別々の表示で対応しかない、900MHzまで周波数特性は伸びたが電力表示
で誤差が大き過ぎる、どうしても別の表示が必要。誘導抵抗100Wが今のところ一番の出来だ、残念無念

電力表示の校正は
交流50c/sで電圧可変(スライダック)電圧、電流を計測して電力表示する。しかしダイオードの2乗特性や
高い周波数での誤差が無視できなくなる。この方法はHF帯までは可。


次に作るなら、通過型ATT+RFditetreで構成すればかなりの周波数特性と正確な電力表示

パワーメーターの構成、   通過型ATT  

検波器の測定

この検波器の出力はマイナス

検波器の出力がマイナスの為、OPampの入力はマイナス端子、次段で反転
(楽しいエレクトロニクス工作 JA3FMP から転載)

高周波を整流するとダイオード2乗特性でグラフは湾曲するので直線に補正する回路。
リターンロスブリッジとスペアナ+トラッキング
ゼネレーターで周波数特性が測れる。過去の作品の検証


同軸管構造(50Ω)とガラスエポキシ両面基板で50Ωの伝送線路を作りHF用とVHF用を作る

驚きの特性、なんで?

VHF用がHF用にもならない。

良く見る製作記事。430MHz用でガラスエポキシで作る

周波数特性は430では使えない、これが現実、確かめる事の重要性
V.UmanuaLを見て作ったピックアップ、まったく高い周波数では歯が立たず、
Xc不足が,れきぜん中心導体を太くする必要が、面倒ならプリント基板の出番、確か
めもしないで理屈道理の作文だった。確かめる事の必要性を痛感した。

終端型電力計の前に入れて電力表示に使えないかと

全く想像もできないでたらめ特性に成っていた

HF用に同軸管構造で50Ωに成る様に138LOG(D/d)で作るがXCが足りない

作って確かめずにほって置いた、駄作に成ってしまった。


6m用リニアのSWR計から取り出したピックアップ。しかし内径、外形から
44Ωで作られていた。以外に周波数は伸びている。430MHzでは十分だ。


以外な特性が、2mバンドでも使える。10dBATT。


15Wのダミィロード、こんな造りでも144MHzで使える。驚きだ!!

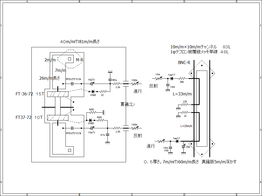
<430MHz用SWR計>


430MHzで50Ωと75Ωで1.5の値がきちんと出る



FCZのキットを作り替えたSWR計、移動用の小型軽量、HFから144まで使える

<SWR計のツインメーターが手に入ったのでUHFとHF-VHF用のSWR計を作る>

UHFのピックアップを変更、更に両端にTCを繋ぎ不足のXCを補充
反射側に同じ手法でさっぱり表示が変だ、TCがひどい邪魔をして表示がめちゃくちゃ、
やっと判明120Ωの抵抗でアース。390Ωの抵抗からダイオードで上手く反射が表示されて良かった

中心導体のXC補正とピックアップの改善で特性は700MHzまで伸びた。430MHzでは十分

試行錯誤の末にXC不足とばかり思っていたがXC不足でなくてXLが増えすぎた。中心導体を底に
くっけすぎた(2m/m)逆に底から離して4m/mにしたらまぁ良いでしょうの特性に変わる。
随分時間が掛かった。XC不足と頭から決めつけていた、計測の道具は有ったのに測らず決めtけていた
XCが過多とはね。。。伝送線路が50Ωに成らないと表示も上手く行かない事も判明。自作で動作原理の勉強

移動用にと考えてメーターを壊さない様に保護できる構造に


3.5Mhz〜144Mhzまで50Ωと75Ωのメーター表示が同じ。
特性のグラフと同じ結果で、反射側のコアーの巻き数を減らしコンデンサを47pに抵抗を50Ωに変更

<移動時にSWR計の校正用に50Ωと75Ωのダミーロードを作る>
500Ω3Wの金属皮膜抵抗10本を円形に並列接続、外周を銅板で周波数補正。50Ω30WのDanyRoad
750Ω3W10本で同じ様に75Ω30WのDmyRoadを作る。600MHzまで特性は伸びて430で十分使える。移動で確認用に使う

トリマーでメーターを最小にする。進行波でラジケーターの振れを最大に切り替えて反射波を読み取る
反射波が振れなくなりゼロになればカプラーの調整範囲


7MHzのアンテナは1/2λで20mも有り1/4λで10mの長さ、移動では当然ながら短縮型
で6m位の長さが限界、、GPが仕方の無いことでインピーダンスは20Ω辺りと想像すると
カプラーの能力を確かめる必要が、10Ω30Ω50Ω300Ωと手元の抵抗でDAMYを作り
7MHzで送信してSWRが下がる事を確かめる





秋葉原のラジオデパート3Fの斉藤デンキに売っていたアンテナカプラーキット(TYPE2)
同調操作がクリチカルで使いずらい、







WELZ製アンテナカプラー、回路図にするとTS−940のオートアンテナチュナーに使われていた、
しかしコイルのタップを切り替えるだけで同じ波形、大した物だ!







通過型ATTの電力計算(Π型ATT)