アンテナを作り電界強度を測ってそれなりの利得が有れば完成、アンテナ作りに必要な道具。簡易型ながら比較に使える。アンテナと電界計は10λ以上離して計測。

VCで送信周波数に同調させたら指針が最大に振れる。VCを回す時、Body Efectが出る。更に使いやすく成る様にステップATTを入れる。

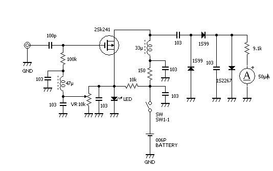
ソースにLEDを入れ2Vに敷居電圧を上げる。ゲートの印加電圧が2v以下ならATT、2V以上ならAMPと成り25dBの利得幅。
1/4λ、1/2λ、5/8λ,アンテナの電流分布が見られたらと作る。


モービルハム参