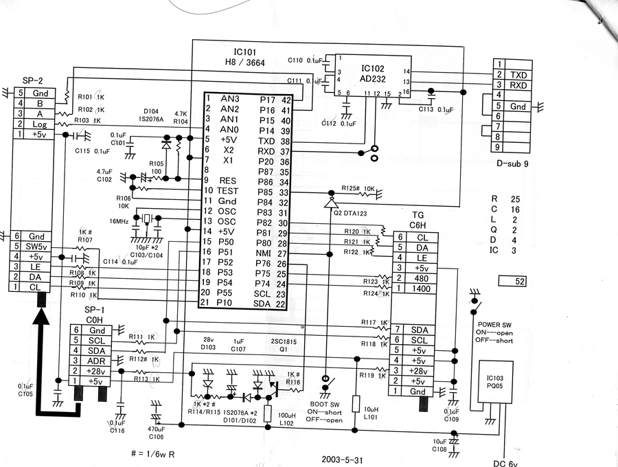
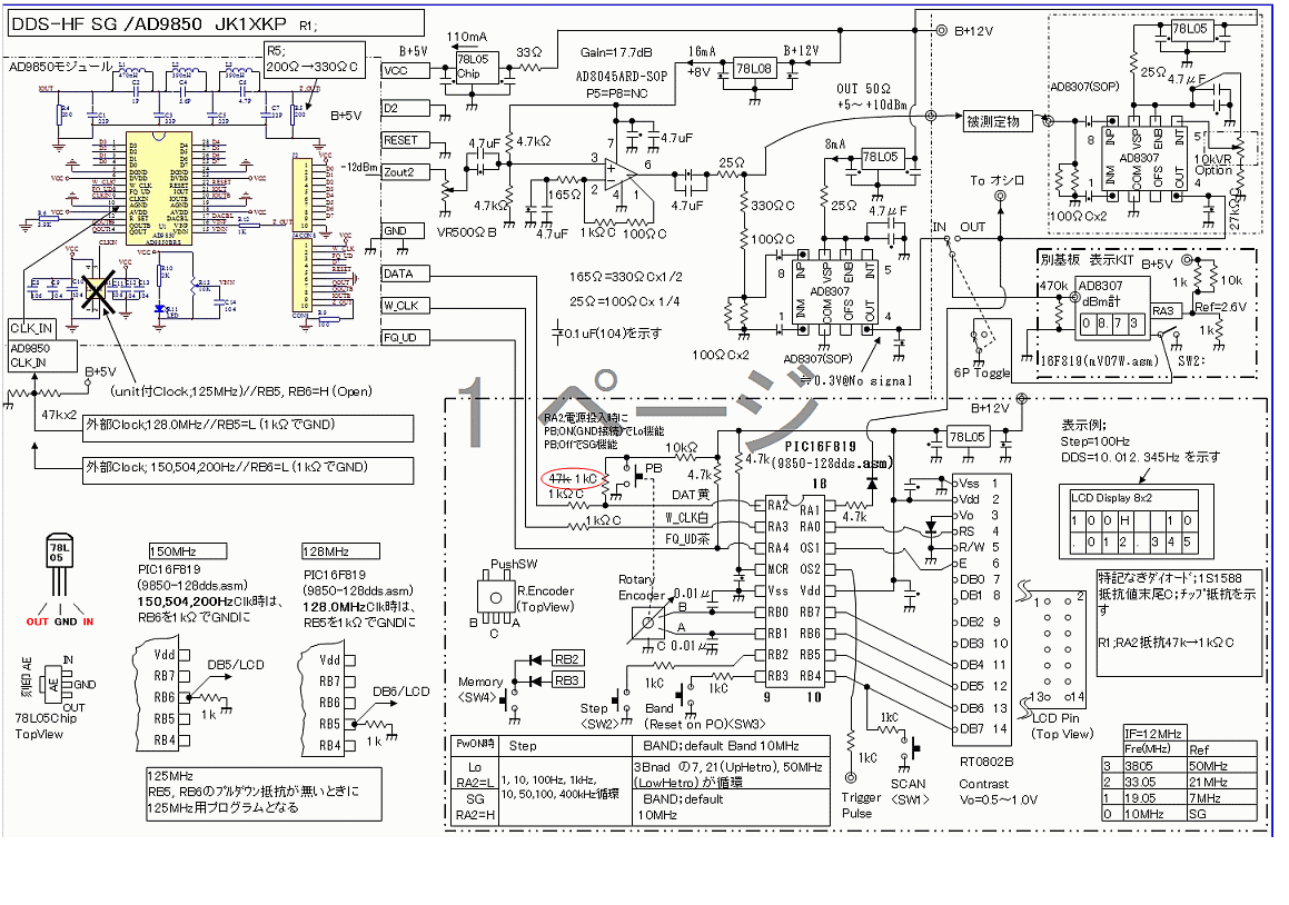
SG&Scan計、 XKPhomePageで見つけたキット、なかなかの優れもの。





各回路を組み立てる。

出来上がり。

ラダー型のXtalFilter用にXtalが7ケ入っていたのでIF回路を組む。これで2信号特性が見れる。



スキャンできるシグナルゼネレターの操作方法

   左からSW1ーースキャン開始SW、
SW2--周波数ステップの選択1H、10H、100H、1K、10K,50K,100K、400KHz
SW3--表示されている周波数でマーカーを出す、マーカーの強さはエンコーダーを回して加減
SW4--隣のロータリーエンコーダを上から押すとSWが有る、SW4とエンコーダーを同時押しで電源を入れると
IF12MHzがプラスされたLOが発生、周波数は表示された周波数で受信

表示部の操作方法

左のスライドSW、上から
×2
0.1V
DC
sec 50ms
NOR e

が基本の位置、Secは上げたり下げたりすると波形の表示が変わる。表示が上に行きすぎたらATTを入れて表示を下げる。


1)上側面のBNCにFilterなどの通貨型特性を見るのに入出力の接続、(スペアナのトラッキングゼネレーター)と同じ
2)コイルのQメータに使う。上側面のGenはつないでコイルの端子に未知のLを繋ぎCを可変ピークを探す、ATTのVRで
ー3dBを探りー3dBからー3dBの周波数幅を読み取り中心周波数から割り算で無負荷Qを求める、Cの値からXcを求め
Xlが計算できLの値も割り出す。
ラダー型のXtalFilterの特性をFMRSで特性を見る。



L,Cの並列共振をグラフに出来るのでQmeterにするためAM用ポリVCを組む。


ポリVCに容量を表示。Qmeterとして使う時はー3dbSGのレベルを下げたら
3 dB間の周波数と中心周波数を割ると無負荷Qが出る。
周波数は既知、Cの容量も分かるので計算でLの値は出る。自作コイルの必需品。



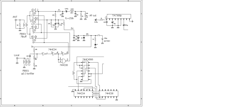
オシロの機能にFFTが有るので、コンバーターを作る。



MODEボタンを長押しするとFFTモードに入る。+、-ボタンでSPS(セパレーツ)とDivを変える

スペアナ+トラッキングゲネレターの様にフイルターの特性が見れる。この機能が一番ありがたい。

GigaSTで

見た上と同じ50MHzBPFの特性


<<PCをオシロにアラナイザーに使う>>


40年前に買ったリダーのオシロ、まだ動いているには動いているがそこら中が動作不良、たたくと動く
そこで最安値のこのキット(秋月で2400円)低周波の波形が見れたら良いと割り切って買う


回路図は有るが、チップ部品にフラットパッケージのICが半田付けされて、壊れたら捨てるしかない
ケースとコネクターを付けたら直ぐ使える手軽さ

ダウンロードして開いたら動作始める何とも現代風で超簡単。操作は画面上をマウスで、

オシロで波形観測は100KHzが限界、音声の観測は主だから十分

信号のスペクトラも見ることが出来る
さらにロジアナも付いているがICクリップが手元に無いので買って来てから



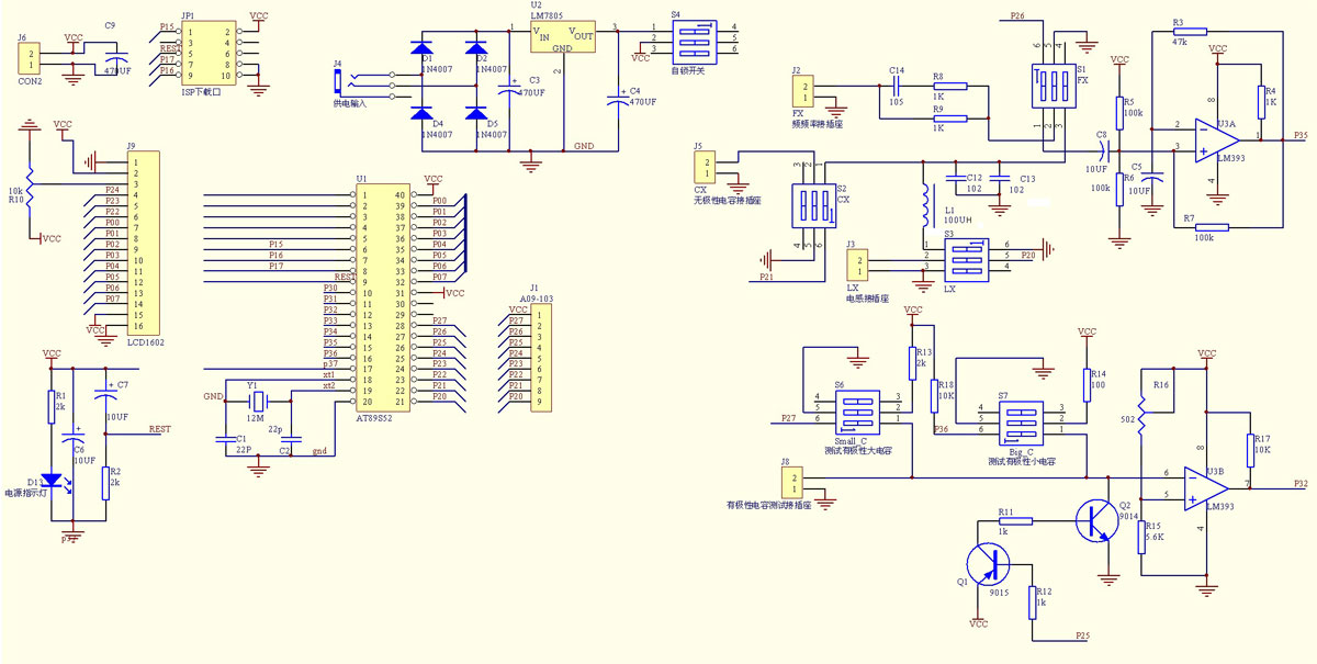
Cを1p~2.2μFまで測る。有極性コンデンサを0.5μF~12000μFまでモードを変えるが測れる。
Lを0.5μH~1Hまで測る。XCとXLは周波数に依存するのに低い周波数で測って良いのか?
何か基準があるんでしょうが今まで気にもならなかったが、周波数に依存させない容量の表示は変だ、
Fは20k~400khzまで低周波周波数を測る。30年もすると中国製のキットが売られるとわいゃはゃ

ケースに入れてSWに名盤が必要、注釈を入れたりしないと使いづらい。

配線図は慣れていない書き方で見ずらいがアメリカの基準なのかな?


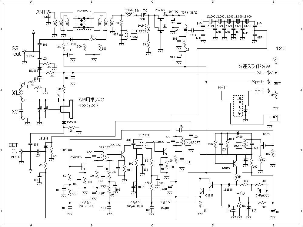
<<スペアナ(トラゼネ付き)>>

アマゾンで見つけて衝動買い、20日以上かかって国際郵便で中国深浅からたどり着いたが、説明は一切なし、仕方なくNET
を探しまくるとケース付きで同じ値段、解説、ソフトのダウンロードも出来るサイトを探し出す、更にJH4VAJのサイト
にたどり着いたら親切な記事が一杯。とりあえずPCのソフトが立ち上がったのでスペアナが動いた





トラゼネを試したけれど周波数の設定が上手くいかないもっと調べないと。jl4vajのサイトをくまなく開いて見けました(ありがとう)




設定のやり方が丁寧の書かれていて感謝です。Freqencymutiply(周波数逓倍)を10に(10倍)の設定、すると周波数設定時値
を1/10にする必要が出る様で10の6乗(0が6ツ)から10が5ツに減らす必要が出るそうでかなり試行錯誤したんだと想像します

spectrumanrlyserのモードで無くSweepmodeにしないとスペアナにならないなぁんでか?やっとこ動作して、2日目は6000円を捨てるとこだったが何とか出来た


50MHzB.P.Fの特性曲線、通過帯域の損失が分からないのが残念だ、T/GをINに短絡して表示の値を覚えておかないといけない

144MHz送受BPFの特性周波数も表示に工夫しないと通過帯域があやふやに成ってしまう。-3dB~+3dBが分かると良いのだが、何とか工夫有るのみ。



Giga-st Ver4 WinXP 対応のアダプターの今の新しいWin10で動かさないとPCが昇天したら。

Giga stの販売していたスペアナアダプターVer4、10年は経っているが現役で手放せない道具。5年ほど前にGigast
は店じまいしてしまい残念!winXPで動作していた、どんどん進化して今ではwin10となりPCにソフトを入れても
動かないがXPパソコンは老衰状態で移行しないとスペアナが使えなくなっては一大事、2週間も根気よく試して何
とか動く。MS-DOSからPCをいじっていたかいが有った。



Giga stのスペアナアダプターをwin10で使うためには、
GigastのソフトをWindowsのc:のProgramFilex86にフォルダーを作り,入れる。
COMDLG32.OCX
MSCOMM32.OCX
MSVBVM60.DLL
VB6jp.DLL
gigast.dat
Gigast-30
が必要ソフトでGigast30を右クリックで開き、プロパティを開き)(互換)をクリックXP互換を行う
USB-sirial変換アダプターのWin98~10対応を秋月で買い求める。付属CDでドライバーソフトをPCに
COMポートが希望の値に成っていないと更に3ひねりが必要、まずデバイスとプリンターを開く
次にデバイスマネージャーを開きポート(COM,LPT)を開きUSBSerialPort(COM数値)この数値が対応
していないと変えなければ動かない、変更するにはポートの設定をクリック、詳細設定の四角枠をクリック
COMポートを希望の番号に変更<OK>をクリック。再起動させたらwin10で動き出し何と早い事か、良かった
もうスペアナアダプターは手に入らないのでこのVer4が壊れるまで使うしかない




BR>BR>