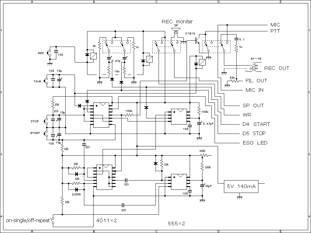
デジタル録音機を使って間欠の連続送信やSWを押すたび送信する。録音音声が 終われば受信に移る。便利なアイテム。







移動用に電池駆動のCQマシーンを作る