Ja0ehg's Homepage


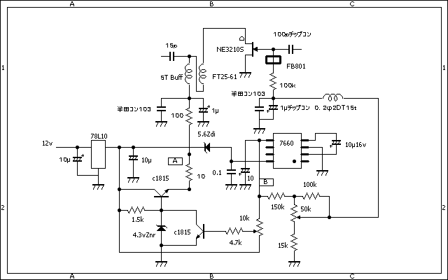
430MHz用受信キャビティアンプ(ソース抵抗を無くした固定バイアス方式で内部雑音の低減、増幅素子(NE3210S)をペルチェ素子で冷やす事で内部雑音を下げる。)

雑音は4KTBwRで計算できます。
(K=1.38×10のー23乗  <ボルツマン常数>)
(T=温度ーーー増幅素子をペルチェ素子で冷やす。)
(Bw=バンド幅ーーーキャビティで峡帯域に)
(R=抵抗値ーーーソース抵抗を無くし固定バイアスに)

雑音の計算ソフト






マイナスのバイアスが重要です。マイナスがゲートに印加されていない時
ドレイン電圧が止まる様に成っていないと増幅素子は破壊される。
回路中のB点を遮断したらA点の+3VがOFFに成る事を確認、
50KVRで10mAに調整、(ドレイン電圧3V、ゲートのバイアス−0.2Vを確認)


無負荷Q15300、Bw=20MHz、負荷Q=21.5、ゲイン=20dB。
冷やすとー3dB N.Fが下がるが、ペルチェ素子に電流を流すと?16℃下がる 12V3Aと大食いで山の移動用には向かない。