
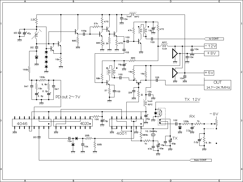
VCOのコイルは10Kタイプの大きさコアーの穴は無く内容不明、とにか発振範囲は広い。

4018の故障、部品は若松で買う。専用ロータリーSWの錆(どうも水に漬かっていたようだ)
は接点復活材で、
簡単に復活、現役のトランシーバーになる。発振周波数の表示は専用ロータリーSWで直読

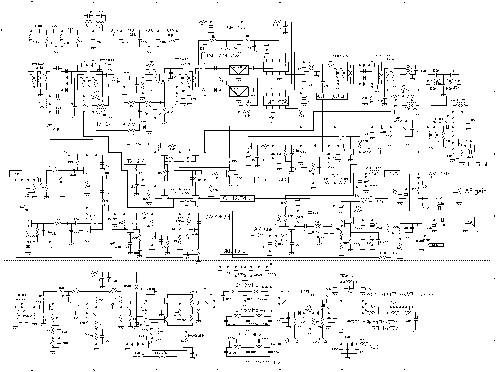
簡潔な回路、RF無しでもN。Fはすこぶる良い。RXのBPFはきれいな台形,
USB,LSB用の専用XtalFilterを使っている。
ただし送信の周波数ステップが1Khz固定、受信は1Khz以下も可変可(リレーで切り替えている)
この回路を外して1Khz以下をFinTuninngとする。



部品はアメリカ規格だけが使われているので、アメリカのメーカーに作らせた物と思われる。
HF用のリニアアンプがもう1台もらい物のアンプながら20年前製で動くものやら試す。

50MHz帯で見かける回路、しかしトランジスタがHF用で50Mhzでは出力は無し。

内部はほこりもかぶらずきれいな状態だ。リレーの接点が心配だがエイャと電源を入れてパワーを入れてみる。

13.8V16Aで220.8W 消費して90Wの出力なので効率40.8%といただけない。CB用なのか?

軍用トランシーバーは13.6V 3.8Aで28Wの出力、効率は54.2%とかなり良好。