回路図

改造回路

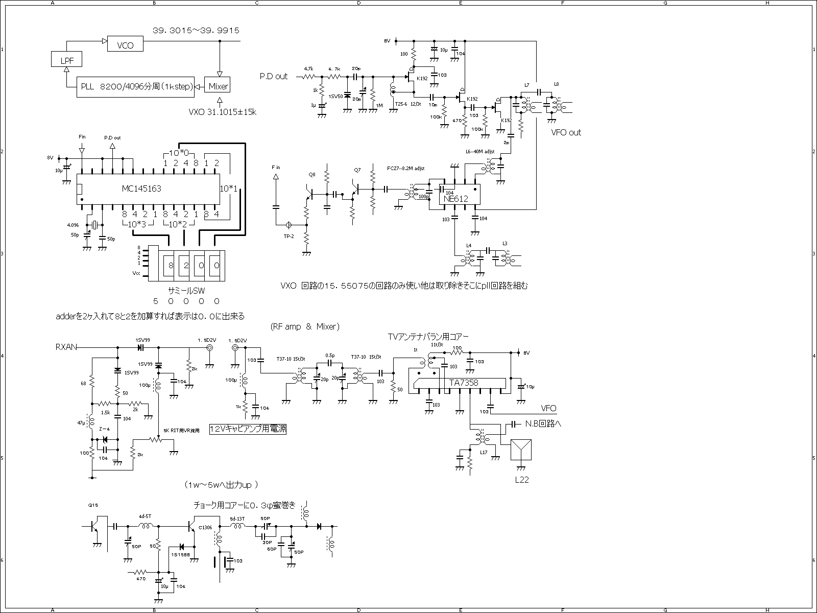
ディップSWの表示が82で始まる事を忘れるとさぁ大変、表示を彫り直して解決
外付のキャビアンプだけではさみしい、スペースも5Wリニアの裏の空き地に、パワーTRでプリアンプ。珍しい回路を見つけたので組んで見た、
入力側のLC,トリマーの調整次第では発信、コレクタ側と調整して特性が急峻に成ったら発信。手前の山状で止める。SGの信号音で確認、
発信してない事を確かめる、かなり静か、NFはすこぶる良い。入力側のコイルに3TでリンクコイルからTG信号を入れると特性は単峰で10dB
は増加するがSGからの信号は20dB低下してしまう????仕方なく681PFでホットエンドに入力を戻す、外付キャビアンプ並みの特性、1mの
パイプを持って行けない時は助かる。電源の切り替えでRFアンプを切り替えたかったが、できず、ジァンプ用の同軸で対応することに。

内蔵のTA7358に付いているベース接地のRFamp(NFBを掛けた)とその前に入れたBPF

パワーTRを使ってRFampを組んだ。コレクタ側はちょつと変わっているTCで同調が取れるから驚きだ。

2SK571を天国に飛ばして仕舞い。若松で買い求め3ケ目でやっとこ動作、原因は共振器のホットエンドのTCの
取り付けが緩んでインピーダンスが急上昇させて昇天させた様だ。Gainは30dB近く取れ結構N.Fは?。PowTRも
負けていない。

長さ可変のキャビティ、共振器が太いせいか副共振が出ないのが特徴、だが特別静かと言う訳では無い、ドレイン電圧が3Vがいまいち
電池カースを外してRFATT、RFampとMixer、を入れる、スピーカーを外して5wのファイナルを入れる。

TR1300改用に50Wリニアアンプを作る。
TR1300のPTTが今風でないので、リレーでアースに落ちる回路を追加、RCAでつなぎリニアをSTBYさせる。


バイポーラトランギスタを使うとき、ベース、コレクタのZ(インピーダンス)は負荷に応じて変動するそうで特定できないがかなり低い、本では対応策が書かれている。
インピーダンスを50Ωから1/4より低くする為、Lマッチを2段に組んでみた良いか悪いのか?パワーは50W出たので良しとする。

TR1300改に付けるリニアアンプの出力は45W、13.2V 8A=102.6Wで45Wに成り効率43.8%とチョツト寂しい。
2信号のスペクトル、×2倍の100MHzのスプリアスはー10dBと困った値だがLPF無の特性にしては上出来




TS−570 FMで50W、×2のスプリアスは基本波のー15dBとこんなものかと以外だ。